Торговая марка
основана в 1994 году

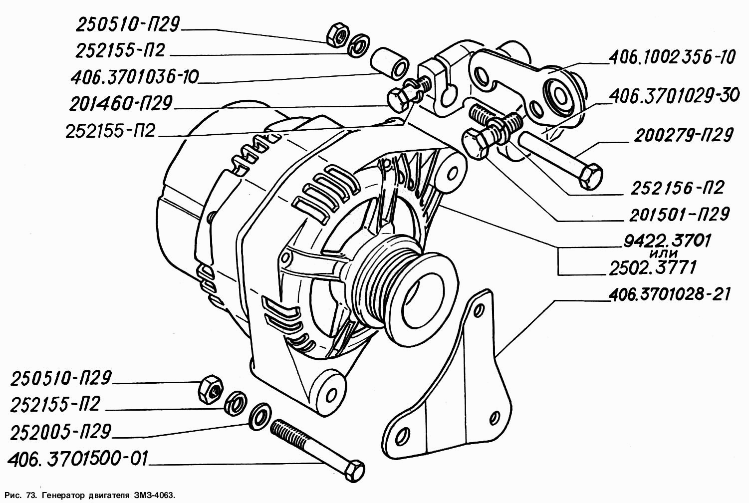
Генератор двигателя ЗМЗ-4063

Генератор двигателя ЗМЗ-4063